医保基金是咱们老百姓的“看病钱”、“救命钱”,它的安全关系到我们每个人的切身利益。了解这些常见的参保人违法行为,可以帮助我们更好地遵守规定,共同守护好这份保障。规范使用医保基金,保障基金安全运行。
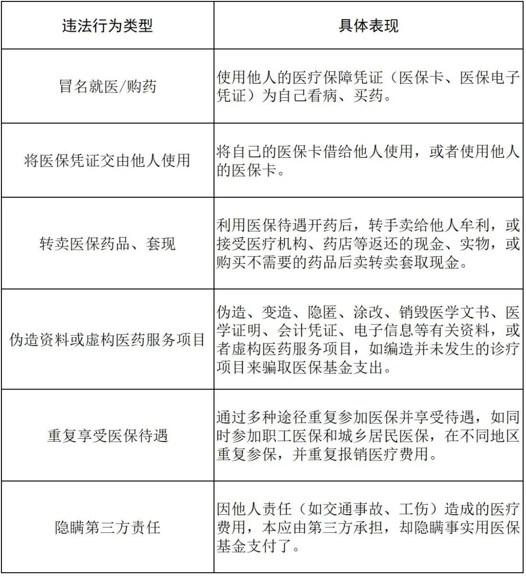
以下是一些参保人需要特别注意的常见违法行为:

认清法律后果
上述违法行为,根据《医疗保障基金使用监督管理条例》等相关法规,造成基金损失的,不要仅追回医保基金损失,还可能面临罚款(2倍以上5倍以下罚款)、暂停医保卡使用(3-12个月不能直接刷卡结算)等行政处罚。如果情节严重构成犯罪,将被依法追究刑事责任,后果非常严重。
如何正确使用医保
1. 实名就医,专卡专用:医保卡(凭证)仅限本人使用,切勿借给他人,也不要使用他人的医保卡。
2. 合规购药,勿存侥幸:不要超量开药,更不要将医保药品转卖牟利或与药贩子勾结套现。
3. 家庭共济,医保钱包,途径合规又方便:如果想用个人账户资金给家人买药,要通过官方渠道办理“家庭共济”绑定,也可以用“医保钱包”转账。
4. 警惕药贩,举报有奖:不要轻信所谓“回收药品”的广告,远离药贩子。发现欺诈骗保行为,请立即拨打举报电话0471-12393。举报情况经查证属实,最高可获得20万元的奖励。
5. 妥善保管,及时挂失:保管好自己的医保卡(码),一旦遗失或被盗,请立即挂失并补办,防止被他人盗用。
贪小便宜吃大亏,医保红线碰不得
维护医保基金安全,就是守护我们每个人的健康保障。请合规、合法、合理地使用医保权益,共同珍惜和守护好大家的“看病钱”、“救命钱”。