呼和浩特市人民政府
登录/注册
集约化站群导航
旗县区
土默特左旗
托克托县
和林县
清水河县
武川县
新城区
回民区
玉泉区
赛罕区
委办局
发展和改革委员会
教育局
科学技术局
工业和信息化局
民族事务委员会
公安局
民政局
司法局
财政局
人力资源和社会保障局
自然资源局
生态环境局
住房和城乡建设局
交通运输局
水务局
农牧局
商务局
文化旅游广电局
卫生健康委员会
退役军人事务局
应急管理局
审计局
外事办公室
市国有资产监督管理委员会
市场监督管理局
体育局
统计局
林业和草原局
国防动员办公室
医疗保障局
信访局
市城市管理局
行政审批和政务服务局
公共资源交易监督管理局
开发区
呼和浩特综合保税区
经济技术开发区
和林格尔新区
其他
呼和浩特市地铁
呼和浩特市园林建设服务中心
长辈版
网站首页
机构设置
新闻中心
政务公开
政务服务
互动交流
机关党建
网站首页
机构设置
新闻中心
政务公开
政务服务
互动交流
机关党建
退出长辈版
搜本站
搜本站
搜平台
当前位置:
首页
>
政务公开
>
通知公告
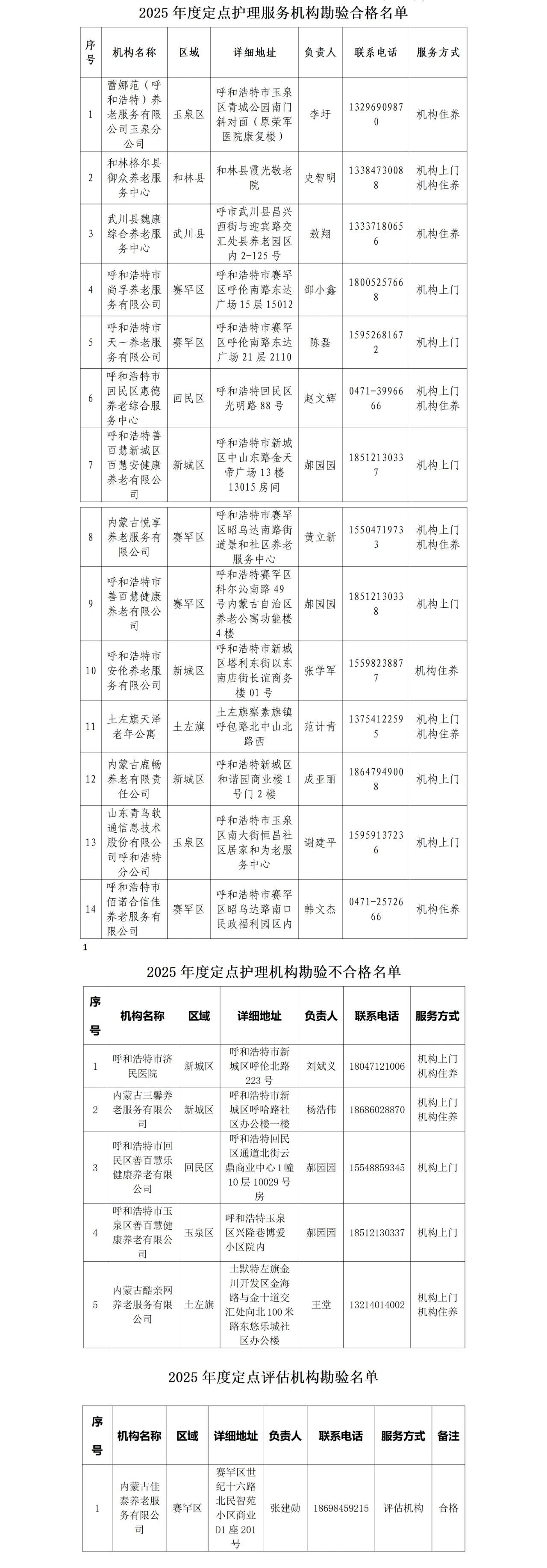
关于呼和浩特市长期护理保险协议管理定点护理服务机构申报勘验评估结果的公示
发布日期:2025-12-24 20:26
来源:呼和浩特市医疗保障局
A+
A-
打印:
分享:
智能客服
政务微信
政务微信
政务微博
微博
蒙速办
微信小程序
支付宝小程序
APP
国家医保
国家医保APP
内蒙医保
微信小程序
支付宝小程序
APP
医保电子地图
医保电子地图